2025年是我国税务部门对出口业务实施强化监管的重要一年。国家税务总局发布了一系列公告,重点聚焦市场采购、外贸综合服务、跨境电商等新兴且快速增长的行业企业,以税务申报为切入点,构建起严密的监管体系。
引发市场广泛关注的法律文件主要是15号和17号公告:6月26日发布并实施的《关于互联网平台企业报送涉税信息有关事项的公告》(国家税务总局公告2025年第15号,以下简称“15号文”),以电子商务的核心主体——平台企业为监管抓手,要求电商平台企业向主管税务机关报送平台内经营者及从业人员的身份信息、收入信息等涉税数据,并自10月1日起正式报送平台内税务信息;而将于10月1日施行的《关于优化企业所得税预缴纳税申报有关事项的公告》(国家税务总局公告2025年第17号,以下简称“17号文”)则成为近期外贸行业的热议焦点,长期存在的行业“潜规则”——“买单出口”模式终于走向终结。继海关、外汇管理部门之后,税务机关已成为出口企业今年需重点关注的监管主体。本文将围绕17号文,深入解读“买单出口”涉及的税务风险及出口合规策略。
一、自营出口、委托出口与“买单出口”
(一)自营出口
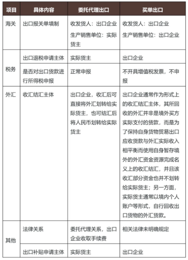
在自营出口模式下,生产销售企业自身具备进出口资质,即属于“海关注册登记和备案企业”,以自身名义向海关申报出口。根据《中华人民共和国海关进出口货物报关单填制规范》,此类企业在出口报关时既是“境内发货人”,也是“生产销售单位”,是出口货物申报的直接责任主体,需承担申报行为的全部法律责任。依据17号文规定,自营出口企业的企业所得税申报缴纳主体为生产销售企业本身。
(二)委托出口
在委托出口模式下,生产销售企业在出口申报时通常填写为“生产销售单位”,其委托的代理出口企业则一般作为“境内发货人”填报,该模式俗称“双抬头”报关。若申报内容不实,生产销售单位与境内发货人均可能成为违法当事人,承担相应法律责任。例如,在圳关查缉违字〔2023〕247号行政处罚案件中,D公司委托Y公司以一般贸易方式向海关申报出口一批LED发光棒。经查,报关单项下第1项商品LED发光棒的申报品牌及数量与实际情况不符,此行为影响国家出口退税管理,经核算可能导致多退税款人民币10万余元。最终,Y公司作为境内发货人、D公司作为生产销售单位被认定为共同违法当事人,分别被处以5万元和3万元罚款。
(三)买单出口
在“买单出口”模式中,生产销售企业在出口申报时不填写自身信息,而是由其委托的货代或物流清关公司寻找具有进出口资质的第三方主体,作为“生产销售单位”和“境内发货人”进行填报。这种模式多发生于集货、拼柜场景,“买单”的货主通常因无进出口资质、追求成本节约或不愿披露真实身份,委托货代及物流清关公司全权办理通关手续;而“卖单”的报关单位(即“壳公司”)则多为货代及物流清关公司自行设立或合作控制的清关主体,承担报关相关的权利与义务。
严格来说,“买单出口”并非合规贸易模式,而是早期外贸经营权管控背景下产生的变通方式,表现为“单抬头”“假自营真代理”。由于实际出口方与申报出口方不一致,该模式为申报不实、逃税逃汇、骗取出口补贴等违法行为提供了温床,导致海关、外汇管理、税务、外贸等监管部门难以实现穿透式监管,在一定程度上帮助相关主体规避了法律责任。此外,壳公司的短期经营、随意注销等特点,进一步增加了执法部门的调查或侦查难度。近年来,大量不法分子利用“买单出口”模式虚报出口、虚开增值税发票,进而骗取出口退税,造成国家税收损失。例如,在徐税稽二罚[2023]44号行政处罚案件中,S公司作为“卖单”的壳公司,因存在出口货物品类杂乱、目的国分散、外贸企业法人异地注册、上游进项凭证被列为异常抵扣凭证等多个疑点,涉嫌通过买单出口实施骗税犯罪,被依法作出停止办理相关业务的处罚。理出口退税两年。
此外,出口企业若涉及电商业务,还需关注出口信息与“15号文”要求的电商平台企业申报数据及其他联动数据(如支付数据)的匹配问题,“买单出口”的违规风险将进一步上升。

二、“买单出口”将面临“增值税+企业所得税”的双重约束
主管部门对出口货物的监管重点包括关税、出口退税中的增值税(因消费税涉及较少,本文不展开讨论)以及出口收入对应的企业所得税。就出口关税而言,根据国务院关税税则委员会发布的《中华人民共和国进出口税则(2025)》,我国仅对102个税则号的货物征收出口关税,涵盖鳗鱼苗、骨胶原、骨粉、矿砂及其精矿、铜制品、铝制品、锌制品等,绝大部分货物出口不征收关税,因此“买单出口”中关税的影响较小。从国税监管角度看,增值税和企业所得税是针对“买单出口”的监管核心。2025年起,国家税务总局出台多项规定,打击“买单出口”中的骗税、逃税行为:
(一)“买单出口”的增值税征收监管将进一步压实
2025年3月25日,《关于应征国内环节税货物出口优化服务规范管理有关事项的公告》(国家税务总局 财政部 商务部 海关总署 国家市场监督管理总局公告2025年第8号,下称“8号文”)正式实施,重点针对《财政部 国家税务总局关于出口货物劳务增值税和消费税政策的通知》(财税〔2012〕39号)第七条“适用增值税征税政策的出口货物劳务”,要求出口应征税货物的纳税人、报关企业、报关人员等主体及相关人员,不得伪造、变造、买卖报关单,不得虚构出口业务、虚报或少报货值等。其中列举的“买单出口”情形包括:
(1)将空白的出口货物报关单、出口收汇核销单等退(免)税凭证交由除签有委托合同的货代公司、报关行,或境外进口方指定的货代公司(需提供合同约定或其他相关证明)以外的单位或个人使用的;
(2)以自营名义出口,但出口业务实质由本企业及其投资企业以外的单位或个人借该出口企业名义操作完成的;
(3)以自营名义出口,同一批货物既签订购货合同,又签订代理出口合同(或协议)的;
(4)出口货物在海关验放后,自行或委托货代承运人修改海运提单或其他运输单据上的品名、规格等内容,导致出口货物报关单与海运提单或其他运输单据相关内容不符的;
(5)以自营名义出口,但不承担出口货物的质量、收款或退税风险之一的,即出口货物出现质量问题时不承担购买方的索赔责任(合同约定质量责任承担者的除外);不承担未按期收款导致无法核销的责任(合同约定收款责任承担者的除外);不承担因出口退(免)税申报资料、单证等问题造成不退税的责任的;
(6)未实质参与出口经营活动,仅接受并从事中间人介绍的其他出口业务,却仍以自营名义出口的。
“8号文”进一步细化了涉及“买单出口”企业的增值税纳税申报、出口报关、企业注销等要求,并推动国税、海关、市监等部门实现信息互通与行政联动。例如,“未在税务部门完成登记信息确认,或属于注销、非正常、走逃(失联)等税务异常情形的,需先处理相关涉税事宜,再办理海关手续”;“出口应征税货物的纳税人向市场监管部门申请注销前,应先向税务部门申请办理税务注销,并凭清税证明向市场监管部门申请注销登记”。这一举措可进一步防控“买单出口”空壳公司在实施违法行为后,通过虚假报关或快速注销等方式逃避监管的行为。
(二)“买单出口”的企业所得税应税主体进一步明确
“17号文”进一步明确了出口企业的企业所得税申报责任主体,《中华人民共和国企业所得税月(季)度预缴纳税申报表(A类)》(A200000)在“营业收入”项目下增设“自营出口收入”“委托出口收入”“出口代理费收入”等子项,由涉及出口业务的企业填报,具体规定如下:
(1)生产销售企业应就其出口货物取得的收入依法计算并申报缴纳企业所得税:
通过自营方式出口货物的,需申报本企业生产销售货物对应的出口收入;
通过委托方式出口货物的,需申报本企业委托出口货物对应的收入。
(2)以代理方式(包括市场采购贸易、外贸综合服务等)代理出口货物的企业,在预缴申报时应同步报送实际委托出口方(即出口货物的实际生产销售单位)的基础信息和出口金额情况,具体填写《代理出口企业受托出口情况汇总表》:
未准确报送的,应按自营方式处理,自行承担相应出口金额对应的企业所得税申报缴纳义务;
若报送的实际委托出口方为报关行、货代公司等非实际委托出口方或非境内主体,同样按自营方式处理,承担相应出口金额的企业所得税申报缴纳义务;
同时,应将出口代理费收入纳入营业收入申报,并填报具体情况。
“17号文”从企业所得税角度出发,有效遏制“买单出口”模式中“生产销售单位”“境内发货人”填报混乱、隐蔽逃税的问题。一方面,对生产销售企业的纳税申报提出严格要求;另一方面,强化代理出口企业真实贸易信息披露的责任——不如实报送即需承担全部纳税义务,倒逼代理出口企业还原真实出口情况。此外,税务部门未来可通过对碰核验委托出口生产销售企业与代理出口企业的申报信息,若同一出口报关项下出口收入申报信息不一致,委托方和代理方均可能面临税务调查和稽查风险;若涉及“8号公告”再次强调的“适用增值税征税政策的出口货物劳务”,其出口货物还将同时面临增值税补征及稽查风险。
三、出口企业违反“17号文”等税务监管要求可能面临的处罚风险
尽管“17号文”尚未正式实施,但现阶段各地税务部门已针对出口企业税务问题开展多项检查、责令补税等行政措施。若出口企业违反“17号文”等税务要求(例如“买单出口”中的“卖单”企业未如实披露“买单”企业信息及出口收入),可能面临以下处罚:
(1)未按规定期限办理纳税申报和报送纳税资料:依据《中华人民共和国税收征收管理法》(“《税收征管法》”)第六十二条,由税务机关责令限期改正,可处二千元以下罚款;情节严重的,处二千元以上一万元以下罚款。
(2)偷税(伪造、变造、隐匿、擅自销毁账簿、记账凭证,或在账簿上多列支出、不列或少列收入,或经税务机关通知申报而拒不申报、进行虚假纳税申报,不缴或少缴应纳税款):依据《税收征管法》第六十三条,由税务机关追缴不缴或少缴的税款、滞纳金,并处不缴或少缴税款百分之五十以上五倍以下罚款;构成犯罪的,依法追究刑事责任。
(3)提供虚假资料、不如实反映情况或拒绝提供有关资料:依据《税收征管法》第七十条、《中华人民共和国税收征收管理法实施细则》第九十六条规定,由税务机关责令改正,可处一万元以下罚款;情节严重的,处一万元以上五万元以下罚款。
(4)在规定期限内不缴或少缴应纳、应解缴税款,经税务机关责令限期缴纳仍逾期未缴:依据《税收征管法》第四十条、第六十八条,税务机关除采取强制执行[1]措施追缴不缴或少缴的税款外,可处不缴或少缴税款百分之五十以上五倍以下罚款。
四、税务强监管下出口企业的合规之道
基于“17号文”,我们建议出口企业(尤其是此前采用“买单出口”模式的企业)结合自身运营特点,关注以下合规路径,及时调整业务:
(一)生产销售企业
(1)建立内部关务、税务合规管理机制,账簿、记账凭证、报表、完税凭证、发票、出口凭证及其他涉税资料应当真实、有效、完整,并保存10年备查。
(2)审核货代、物流清关供应商的资质与业务模式,签订合作协议时需重点明确申报责任、税费承担等条款的落实主体及违约事项,防止因供应商违规申报造成企业损失;同时需注意,若签订的合同、协议与税收法律、行政法规相抵触,一律无效。
(3)与货代、物流清关供应商合作期间,应要求其充分披露实际申报主体信息,及时回收并复核出口报关资料,确保申报出口收入金额一致,并依法申报纳税。
(二)货代、物流清关企业
(1)依据“17号文”等要求,在合作协议中明确委托主体的信息提供义务及信息不实的责任追溯路径,对委托方基本信息与出口申报信息履行审慎核查义务,避免被税务部门认定为自营纳税的风险。
(2)完善内部税务申报管理机制,将委托方出口收入与自身代理费收入涉及的单证、账簿、凭证等区分归档保管,防止因内部记账混乱导致应税范围不清晰。
(3)聘请专业人员构建税务筹划体系,重新梳理业务模式、报价及对应的税收、利润来源,充分评估自营出口与代理出口的风险及营利差异,针对不同类型委托方提出最优处理方案,并及时处置存在税务风险的自设进出口资质公司。
(三)进出口企业
(1)谨慎向货代、物流清关企业提供进出口资质;若确有合法合作事由,应签订合作协议并明确资质用途及违约赔偿,涉及涉及纳税申报的,需要求合作方提供实际生产销售企业的基本信息及出口申报信息,严格落实“17号文”要求。
(2)细化内部关务、税务、外汇管理机制,对单证流、资金流、货物流实施区分监管,设立风险隔离机制,积极收集整理证据;若发现自身主体被用于违法违规申报,应主动向海关、税务部门披露,争取减轻或免除处罚。
(3)涉及税务检查时,需积极配合并与税务部门充分沟通,厘清自身纳税责任范围,善用陈述、申辩、听证等权利,作出清晰的情况说明,避免畸重处罚。
结语
随着出口导向型外贸经济的不断发展成熟,一方面行业早期“野蛮生长”引发的各类违法违规问题已引起政府执法部门关注,监管日益趋严;另一方面,经济下行压力导致企业利润空间持续压缩,企业对更合理科学的税务筹划需求愈发强烈。面对监管新趋势,出口企业更应重视建立全方位合规体系,及时调整业务模式,杜绝“买单出口”等不合规操作带来的法律风险,保障企业在出口热潮中实现长远稳健发展。